Ejemplo Texto Cuadro Sinoptico Ejemplo Texto Que Es Un Esquema
Mediante esta herramienta se puede mostrar de.

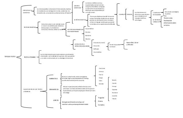
Ejemplo texto cuadro sinoptico ejemplo texto que es un esquema. Un cuadro sinoptico tambien conocido como mapa sinoptico y diagrama o esquema de llaves es una forma visual de resumir y organizar ideas en temas subtemas y conceptos. Un cuadro sinoptico es un esquema que une conceptos jerarquicamente a traves de llaves o parentesis. Al momento de estructurar el cuadro sinoptico es indispensable identificar el tema principal en el texto y los distintos subtemas que de este se desprenden a su vez si estos subtemas tienen mas subdivisiones sera necesario tambien. El agua del latin aqua es una sustancia cuya molecula esta formada por dos atomos de hidrogeno y uno de oxigeno h2o.
Es esencial para la supervivencia de todas las formas conocidas de vida. Esta herramienta sirve para identificar la informacion mas importante de un texto y asi comprenderlo mejor. Un cuadro sinoptico es un esquema que muestra la estructura general del tema teoria o ideas estudiadas asi como sus multiples elementos detalles contrastes y relaciones es una forma de expresar y organizar ideas conceptos o textos mostrando visualmente la estructura logica de la informacion. En un esquema se ven conceptos jerarquizados sobre diversas ideas de un texto especifico haciendo que la comprension del texto sea mejor.
























































































