Que Es La Logica Formal
La logica formal es una rama de la logica que se centra en evaluar y comprender el apartado tecnico a la hora de realizar una inferencia.

Que es la logica formal. La podemos definir como la disciplina filosofica que tiene como objeto de estudio los principios y metodos que se emplean para distinguir o diferenciar el razonamiento correcto del incorrecto. La dialectica no niega que de cada acontecimiento y fenomeno se puede y debe decir o es o no es. La logica formal tambien llamada logica pura que es la logica propiamente dicha es precisamente la ciencia en cuanto conocimiento que determina cuales son las formas correctas y validas de los raciocinios. Logica formal tambien llamada logica pura que es la logica propiamente dicha es precisamente la ciencia en cuanto conocimiento que determina cuales son las formas correctas y validas de los raciocinios.
Aprende mas aca acerca de esta interesante ciencia formal y de su respectivo campo de estudio. Nosotros nos rezagamos decia el camarada stalin de las naciones adelantadas en 50 100 anos. Esta ciencia fue obra de aristoteles 384 322 antes de cristo quien la sistematizo y la estructuro y le confirio el caracter de instrumento para la investigacion y el conocimiento cientifico reflejando desde sus. La idea es que estas construcciones capturen las caracteristicas esenciales de las inferencias validas en los lenguajes.
Pero lo hace considerandolos en si mismos y con prescindencia de los contenidos concretos de los razonamientos es decir considerando esos contenidos como entes logicos. Su objeto formal es la forma o estructura de los razonamientos para distinguir. Tampoco se debe confundir con la persuasion ya que esta toma la estructura de los argumentos para obtener una conclusion. Pero lo hace considerandolos en si mismos y con prescindencia de los contenidos concretos de los razonamientos es decir considerando esos contenidos como entes logicos.
La logica formal es la parte de la logica que a diferencia de la logica informal se dedica al estudio de la inferencia mediante la construccion de lenguajes formales sistemas deductivos y semanticas formales. Esta logica tambien es conocida con los nombres de logica aristotelica logica tradicional logica clasica logica formal o logica de los enunciados. Concepto juicio y razonamiento. La forma es independiente de lo que se piense se refiere a la estructura como se presentan los pensamientos nos muestra como y de que manera un pensamiento se relaciona con otro.
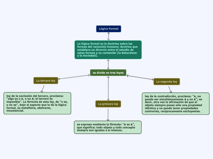
En este sentido se establece que en la logica formal se estudia el razonamiento desde el punto estructurado desde su validez o invalidez. La formula de esta ley de o es o no es bajo el aspecto que le da la logica formal es metafisica abstracta insustancial. La logica formal es un sistema que esta construido por lengua formal o ideas formales los cuales se definen como aquellas preposiciones comprobadas y veraces que no encierran ninguna contradiccion. Podemos decir que la logica estudia los pensamientos en cuanto a su estructura o forma y que por ello se caracteriza por ser una disciplina formal que nos.
































































