Que Es La Quimica Organica Mapa Conceptual
Es un conjunto de reglas o formulas que se utilizan para nombrar todos los elementos y los compuestos quimicos existen tres tipos de nomenclatura ejoso.

Que es la quimica organica mapa conceptual. Ver todo mi perfil. Caracteristica carbono numero atomico. Historia de la quimica organica. Morning coffee jazz relaxing instrumental bossa nova jazz playlist have a nice day.
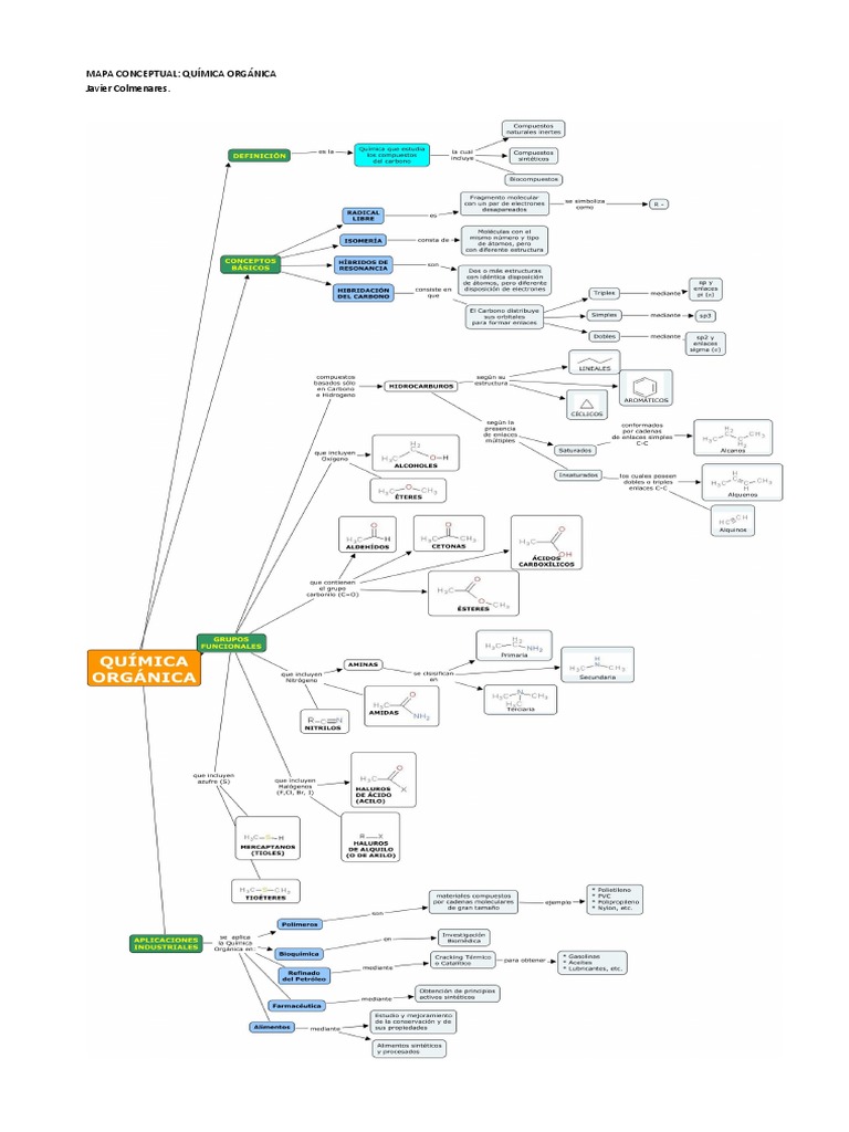
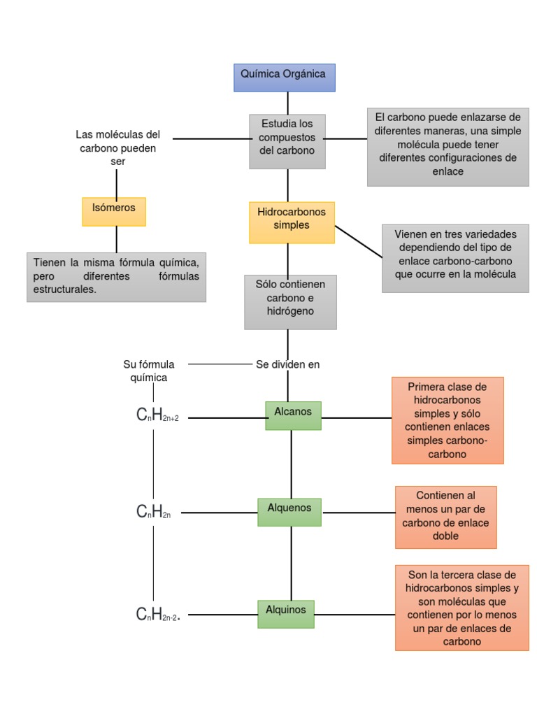
Es change language cambiar idioma. Es la rama de la quimica que estudia una clase numerosa de moleculas que en su gran mayoria contienen carbono formando enlaces covalentes carbono carbono o c. Mapa conceptual quimica organica. 0 a un 0 le parecio que este documento no es util marcar este documento como no util.
Tipo de cadena e isomeria hibridacion sp sp2 sp3 estructura molecular compuestos del carbono hidrocarburos grupos funcionales alcohol eter aldehido. Representacio dels orbitals electronics del meta. Historia de la quimica organica by carolinapuert5336. Scribd es red social de lectura y publicacion mas importante del mundo.
Adicion de haluros de hidrogeno a alquinos. En la tanda vespertina en el liceo general gaspar polanco al igual que los domingos en el liceo morayma veloz de baez bayaguana. La hibridacio dels orbitals electronics del carboni permet la quimica del carboni la quimica organica o quimica del carboni es una subdisciplina dins la quimica que tracta de lestudi cientific de lestructura propietats composicio reaccions i preparacions per sintesi organica o per altres mitjans de compostos basats en el. Espero que les sea de su agrado.
Mapa conceptual sobre quimica organica publicado por sule en. Mapa conceptual quimica organica by monserrat9andrade. Ademas tiene un tamano pequeno lo que posibilita la formacion de enlaces dobles y triples ya que es posible que los atomos se aproximen lo suficiente para formar enlaces.














































+16.40.47.jpg)































