Que Es Materia En Quimica Mapa Conceptual
Concepto palabra enlace concepto produciendo un enunciado proposicion.

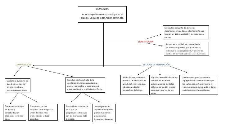
Que es materia en quimica mapa conceptual. Mapa conceptual de quimica basica la materia tiene propiedades mezclas son homogeneas reacciones quimicas son irreversible sustancias son compuestos elementos se ubican en tabla periodica sustancias se presentan en estados liquido la materia compuesta por sustancias conferencias talleres sabados 9 am. Todo lo que ocupa un lugar en el espacio y se puede pesar 5. La quimica trata la materia en lo que se refiere a su naturaleza composicion y trasformacion. En la siguiente imagen podras observarlo.
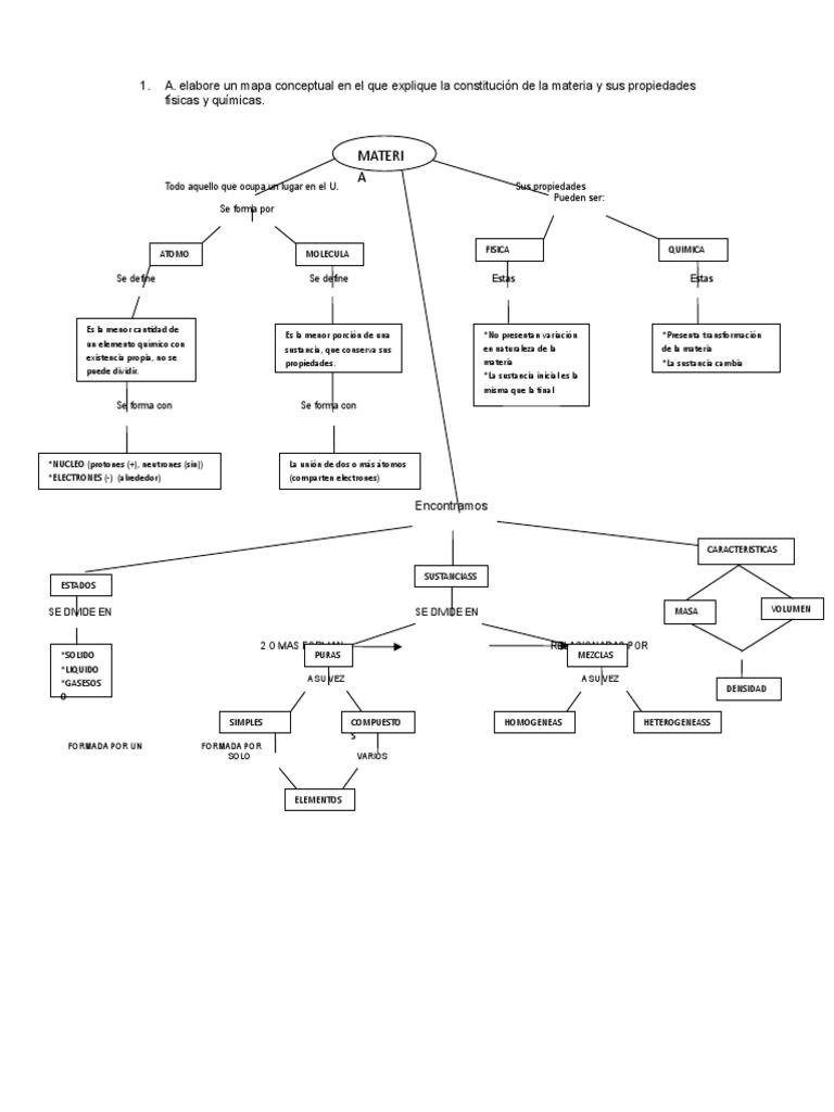
Estudia tiene compuesta producen son se presentan como son son se ubican en ocurre con transformacion de electrones se cuantifican mediante segun su quimica la materia propiedades cambios transformaciones reacciones quimicas reversibles irreversible cinetica quimica equilibrio gaseoso equilibrio en soluciones acuosas ph relacionada con electricidad sustancias. Este cmap tiene informacion relacionada con. Materia es todo aquello que tiene un lugar en el espacio posee una cierta cantidad de energia y esta sujeto a cambios en el tiempo y a interacciones con aparatos de medidacuando uno habla de la materia generalmente se refiere a la sustancia en la que estan hechos los objetos aunque el significado va aun mas alla. Mapa conceptual quimica 1.
3ro cbc 4to ano apuntes ciencias naturales fisica y quimica. La materia es un conjunto de particulas en movimiento que se encuentran en diversos estados los cuales son el estado solido el estado liquido y el estado gaseoso. Es mas facil describir la materia por las propiedades que son comunes a todos los cuerpos materiales que definirla con precision. Son las palabras que sirven para unir los conceptos y senalar el tipo de relacion existente entre ambos.
Mapa conceptual de la materia introduccion la materia se define como todo aquello que tiene una ubicacion espacial con una cierta cantidad de energia y que esta sujeto a cambios en el tiempo e interacciones con los objetos de medicion. La funcion de las palabras enlace es determinante en el proceso de lectura del mapa conceptual ya que crean una secuencia de lectura de tipo. La quimica es una ciencia factual experimental que estudia la materia la energia y los cambios fisicos y quimicos la materia existe en el universo y presenta propiedades fisicas y quimicas que permiten su identificacion y clasificacion en sus estados fisicos mas comunes la materia en estado solido tiene. El primer mapa conceptual se puede leer de la siguiente forma.
Todo lo que ocupa un lugar en el espacio y se puede pesar tiene propiedades.












































































