Que Es Un Esquema Ejemplo
El objetivo del esquema es facilitar el aprendizaje la comprension y la memorizacion de la informacion porque en el se refleja la informacion principal mediante una jerarquizacion de las ideas que favorezca la comprension.
![]()
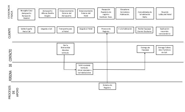
Que es un esquema ejemplo. Los esquemas facilitan la lectura y compresion rapida sobre un temaademas resalta las ideas principales. 15 ejemplos de esquemas un esquema es una estructura visual compuesta por texto simbolos y muchas veces imagenes que se disena para resumir un tema. Un esquema es una manifestacion de una informacion mediante una representacion grafica. En la imagen anterior se ve un ejemplo de un esquema de flechas que explica y determina la clasificacion del cacao para que puedan comprender a cerca de este concepto.
En un esquema generalmente existe una idea principal que se asocia a otras de menor rango pero que son indispensables para comprender aquello que esta siendo estudiado. Esquema es una representacion grafica de la asociacion de ideas o conceptos que se relacionan entre si y entre los que se establecen relaciones de jerarquia. El esquema de llaves que muestra la imagen anterior es un esquema que trata los conceptos relacionados con internet.













































































