Que Es Un Sustantivo Esquema
En resumen que nos va a ir estupendamente porque tenemos mucho terreno ganado.

Que es un sustantivo esquema. Ademas los determinantes sirven como ya vimos para marcar el genero y el numero del sustantivo al que preceden. Docena jauria manada bandadaetc. No obstante tenemos en cuenta que a esta clase no pudiste asistir debido a que tenias otra mas importante de tu curso por lo tanto aunque hubiera estado mejor que te hubieras esforzado un poco mas consiguiendo esas fotocopias y haciendolo tu por lo menos. Estos son por ejemplo los siguientes.
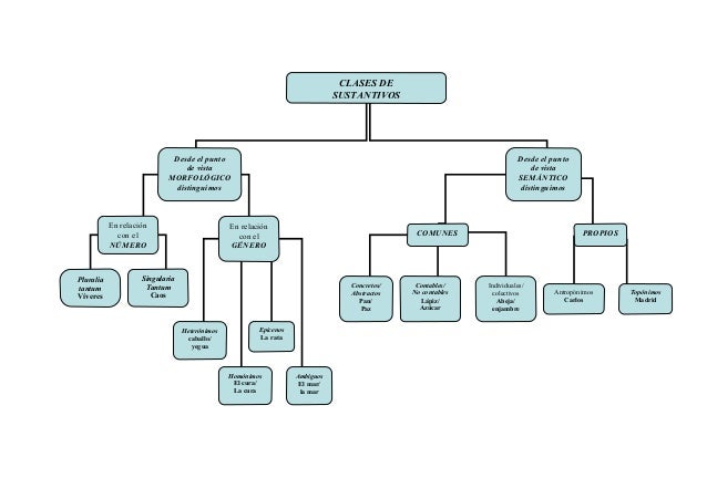
Si continuas navegando por ese sitio web aceptas el uso de cookies. Nombran a una entidad en su conjunto es decir tienen un significado puramente lexico. Esquema del sustantivo seres palabras objetos sustantivos linkedin emplea cookies para mejorar la funcionalidad y el rendimiento de nuestro sitio web asi como para ofrecer publicidad relevante. Esquema clasificacion de los sustantivos.
14 octubre 2010 pdondarza deja un comentario go to comments. Como vimos el otro dia empezamos por el sustantivo pero vamos a ir repasandolas todas y como ya estamos en tercero la cosa se va ampliando un poco mas. Su funcion primordial es concretar la referencia del sustantivo. Eso si la base es la misma y nosotros hemos trabajado mucho sobre ellas.
Solo en el segundo caso es posible para el que me escucha saber a que casa me estoy refiriendo. Haz cick en el esquema para verlo ampliado. Vease la diferencia entre casa y aquella casa. Dicho de otro modo son palabras que denominan a un grupo en el que participan varios individuos.



















































































