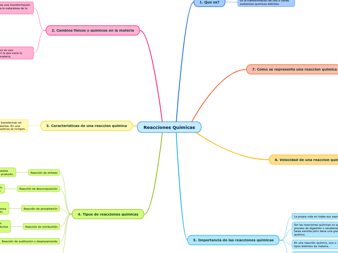
Que Es Una Reaccion Quimica Mapa Conceptual
Es un mapa mental online gigante que sirve como base para crear diagramas de conceptos cuadros sinopticos o de sintesis.

Que es una reaccion quimica mapa conceptual. La combustion esta compuesta por 3 fases. Hoy en este blog queremos regalarte informacion sober este termino y tambie nte queremos mostrar imagenes con cuadros sinopticos que te ayudaran a comprender este termino a la perfeccion. Unionpedia es un mapa conceptual o red semantica organizado en forma de enciclopedia diccionario. La velocidad de reaccion puede ser independiente de la temperatura o disminuir con el aumento de la temperatura las reacciones.
Por ejemplo la oxidacion del hierro bajo condiciones atmosfericas es una reaccion lenta que puede tardar muchos anos pero la combustion del butano en fuego es una reaccion que sucede en fracciones de segundo. Esta es una reaccion que normalmente libera mucha energia y por tanto es muy peligrosa. La estequiometria es un concepto de la quimica y es la descripcion cuantitativa de las proporciones por moles de las sustancias en una reaccion quimica. Otorga una breve definicion de cada concepto y las de todos sus relacionados.
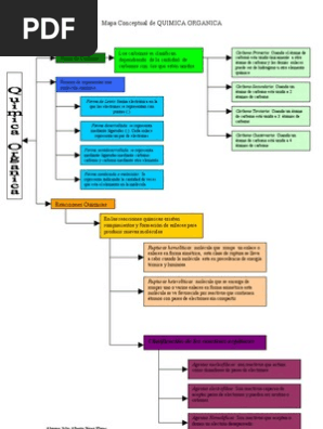
Reaccion sn2 y eter quimica ver mas bromuro de sodio. En quimica organica y bioquimica un eter es un grupo funcional del tipo r o r en donde r y r son grupos alquilo iguales o distintos estando el atomo de oxigeno unido a estos. Mapa conceptualreacciones quimicas existe la posibilidad ejemplo cambios energeticos en reacciones exotermicas procesos quimicos en reaccion de descomposicion cambios energeticos en reacciones endotermicas reacciones endotermicas que absorven energia reacciones exotermicas que liberan energia clasificar segun procesos quimicos. Son procesos quimicos clases caracteristicas topic flotante topic flotante topico generativo.
El bromuro de sodio o bromuro sodico es una sal inorganica con formula nabr. La combustion es una reaccion quimica relativa rapida de caracter exotermico el cual se desarrolla en una fase gaseosa o heterogenea. En la primera fase se produce una pre reaccion en la que los hidrocarburos se descomponen para reaccionar junto con el oxigeno. Representadas mediante ecuaciones quimicas regidas por las leyes fundamentales de las reacciones quimicas su velocidad depende de clasificacion son c.
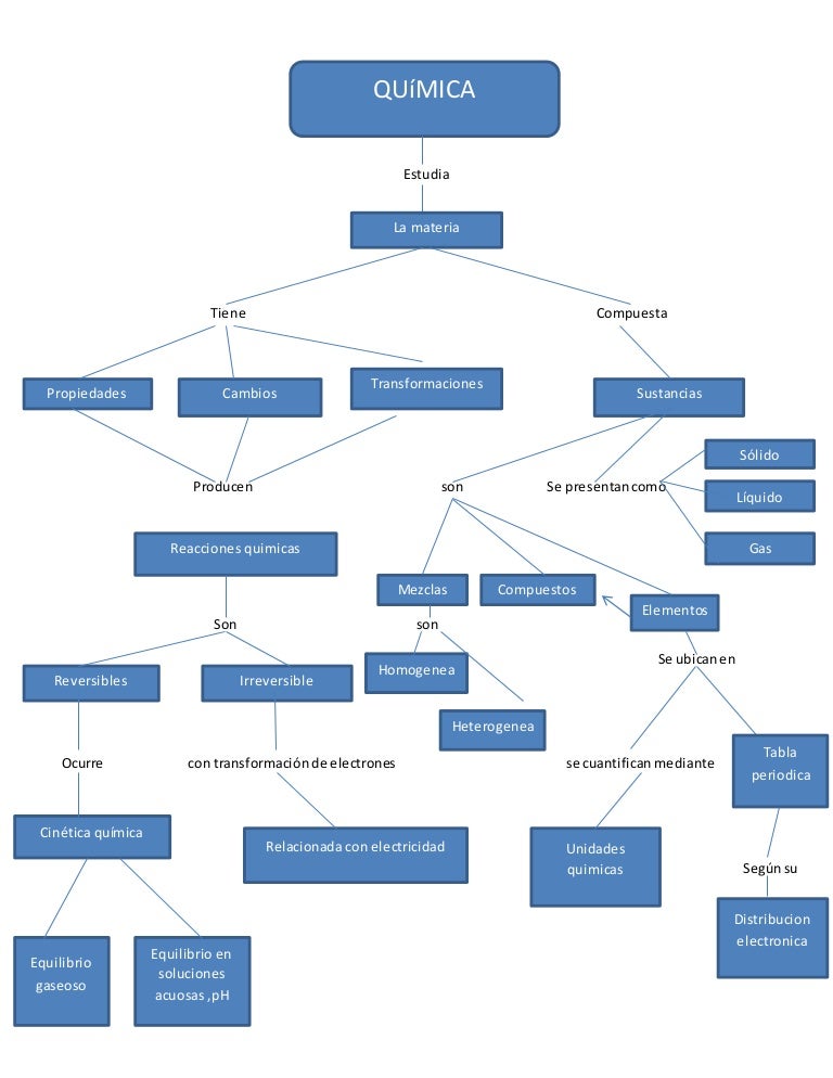
Caracteristicas de una reaccion quimica las reacciones quimicas son generalmente procesos irreversibles es decir involucran la formacion o destruccion de enlaces quimicos entre las moleculas de los reactivos generando una perdida o ganancia. Mapa conceptual de la ciencia quimica.



































































