Que Es Un Esquema Mental Del Ecosistema
O registrate con tu direccion de correo electronico mapas mentales similares esbozo del mapa mental.

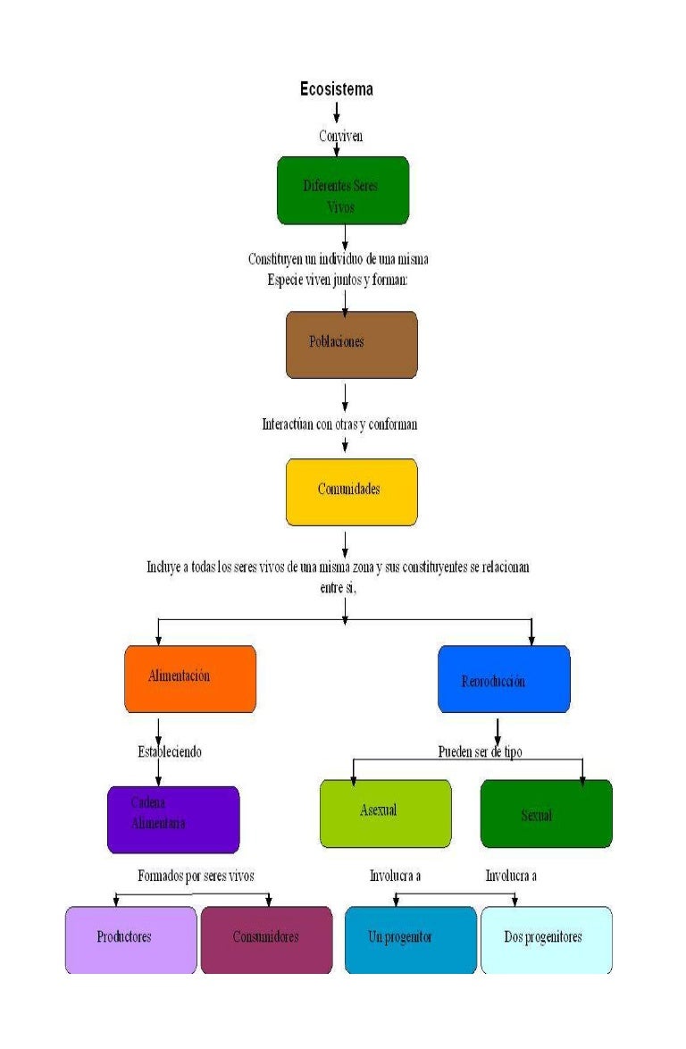
Que es un esquema mental del ecosistema. Componentes de un ecosistema. En los ecosistemas hay un movimiento continuo de los materiales los diferentes elenmentos quimicos van pasando del suelo al aire o a agua y de un ser a otro. Este ecosistema es la biosfera. Anthony weston anthony weston.
Son aquellos factores sin vida que forman parte de un ecosistema. Un ecosistema esta integrado por dos tipos de elementos o factores. La flora y la fauna. Son aquellos elementos de un ecosistema que poseen vida es decir todos los seres vivos que lo habitan por ejemplo.
Durante nuestros primeros anos de vida comenzamos a formarnos ideas sobre nosotros mismos y el mundo mediante nuestro aprendizaje por observacion y experimentacion y. Los ecosistemasun ecosistema esta formado por seres vivos y su medio fisico. El esquema mental es una tecnica que permite organizar y representar la informacion en forma facil espontanea y creativa para que la misma sea asimilada y recordada por el cerebro. El mayor ecosistema que existe esta formado por la tierra y todos los seres vivos que habitamos en ella.
Un ecosistema es el conjunto formado por los seres vivos que habitan una determinada comunidad es decir todos los seres vivos animales plantas bacterias hongos etc que podemos encontrar en un lugar y las relaciones que se producen entre ellos y con el medio en el que habitan comunidad. Que es un esquema argumentativo. En este ejemplo de un esquema de llaves el tema en estudio es el sistema nervioso central por lo que se hizo mas sencillo organizar las diferentes partes que lo conforman y a su vez como estas se subdividen a traves de las llaves plasmando en el la informacion necesaria para identificar de manera un poco mas sencilla a este complejo sistema del cuerpo humano. Ahora que ya conocemos los diferentes componentes de un ecosistema y los principales tipos que existen pasemos a describir brevemente como funcionan los ecosistemas que tipo de relaciones se dan en ellos y que otros terminos son importantes para acabar de comprender este tema.
Un esquema mental de la ecosistema. Las diferentes comunidades biologicas de seres vivos conocidas tambien como la biocenosis del ecosistema. Un esquema mental es un patron organizado de pensamiento e ideas preconcebidas es nuestra forma particular de pensar y de ver el mundo que guia nuestras emociones y condiciona nuestra conducta de manera inconsciente. La materia se va reciclando pasando o fluyendo la energia que genera una organizacioon en el sistema.
Los esquemas o mapas mentales son un metodo visual y libre desarrollado. Puede ser pequeno como una charca en un prado o grande como todo el oceano. Puede definirse como un metodo no lineal de diseno de informacion.












































































